今天咱们来聊聊魔兽世界手游里最拉风的玩意儿——坐骑!这玩意儿不光能让你跑图快得像开了挂,还能在主城站街的时候吸引一堆萌新围观。我刚玩的时候也是个连小马都买不起的穷鬼,现在仓库里躺着几十只坐骑,今天就掏心窝子跟你们分享怎么搞到这些宝贝。
![魔兽世界的坐骑怎么弄[图1]](https://static.down8818.com/uploads/20260212/698dabead81cd9.69575898.png)
首先最基础的坐骑就是种族坐骑,比如兽人骑狼、人类骑马。等你角色练到40级,兜里揣着100金币去找主城的骑术训练师,学完初级骑术就能买第一只小马了。联盟玩家注意啦,暴风城卖黑马的NPC藏在湿地那个鸟不拉屎的角落,部落老哥想骑亡灵战马得去提瑞斯法林地找撒迦利亚,这老哥卖的紫色骸骨军马帅得一批!
![魔兽世界的坐骑怎么弄[图2]](https://static.down8818.com/uploads/20260212/698dabeb372f70.48874406.png)
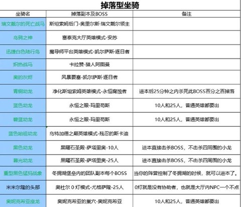
说到刷副本掉坐骑,那可是欧皇和非酋的修罗场。斯坦索姆的死亡军马掉率只有0.5%,我连刷三个月连马毛都没见着,公会里有个妹子第一次打本就摸出来了,气得我当场砸键盘。风暴要塞的奥的灰烬更离谱,凯尔萨斯掉的那只火凤凰掉率1%,我们团有个猛男连刷两年,最后在直播间抽奖送月卡才转运。冰冠堡垒的无敌倒是3%掉率,但25人英雄难度现在也不好组人,建议开怀旧服的时候去蹲。
节日活动绝对是白嫖党的春天!暗月马戏团每个月来一次,玩小游戏换奖券能换暗月骆驼,这玩意儿走路自带扬沙特效。春节时候打年兽掉落的卷轴能换七彩祥云坐骑,美酒节那个啤酒桶坐骑喝了酒还会打嗝。去年周年庆送了绝版十年的幽灵虎,全服玩家跟疯了一样上线,服务器卡得我连奥格瑞玛大门都挤不进去。
成就党看这里!德拉诺之王版本有个探索整个德拉诺的成就,送的那只装甲塔布羊跑起来屁股会扭。破碎群岛钓鱼钓到八百条稀有鱼给的咸水海马,在水里游得比飞还快。最变态的是"蹄声滚滚"成就,要收集400只坐骑才给发条火箭,我们会长为了这个天天带我们刷稀有,现在看到精英怪都想吐。
土豪玩家直接商城走起,328块的星骓坐骑浑身冒蓝光,翅膀扑棱起来像撒星星。最近新出的机械侏儒轮椅坐骑更离谱,坐上去会自动播放《献给爱丽丝》,我们团战士买完这玩意儿,打本全程BGM就没停过。不过要说最装逼的还得是黑市拍卖行的幽灵狮鹫,上次我们服拍到900万金币,相当于三张半年卡的钱!
最后教你们个骚操作,潘达利亚的云端翔龙骑士团声望崇拜后,能花2000金买条飞龙。但如果你在翡翠林蹲稀有精英"风暴领主纳拉克",这货掉的同模型坐骑是100%掉率!我们五个基友组队守了三天,最后在凌晨四点蹲到,那破龙刷新点居然在悬崖边上,差点集体摔死。现在想想,可能这就是魔兽玩家的浪漫吧——为了个数据坐骑,能熬得跟熊猫似的。
以上就是439G游戏网为你带来的"魔兽世界的坐骑怎么弄",更多有趣好玩的热门资讯攻略,请持续关注439G游戏网!






评论